 
        		    November 23, 2023 • Knowledge, Figma
September 19, 2024 • Knowledge, Mobile App • by Maulidi Adi
 
                    Table of Contents
Facial recognition technology is increasingly becoming a standard feature in modern applications, particularly in sectors requiring heightened security like banking, digital wallets, and online loan services. While Face Recognition provides a high level of security, Face Detection is often a critical first step in this process, offering significant benefits in both security and user experience.
Face Detection is the process of identifying and locating human faces within digital media—photos, videos, or live camera feeds—using advanced AI technology. This initial step is crucial for several reasons:
Face Detection acts as a preliminary filter to identify faces before deeper Face Recognition processes are applied. This helps in safeguarding sensitive information by ensuring only relevant data is processed, reducing the risk of unauthorized access.
By integrating Face Detection, applications can streamline user interactions. Users benefit from a more seamless experience where facial features are automatically recognized without the need to manually enter PINs or passwords.
Face Detection is less resource-intensive compared to Face Recognition. By handling the detection process locally on the device and deferring the more demanding recognition tasks to the server, applications can optimize performance and reduce server load.
Learn more: https://flutter.dev/multi-platform/mobile
Face Detection involves analyzing digital media using AI to locate human faces. The process includes:
Confirming that the detected features constitute a face.
Common algorithms for Face Detection include:
– Viola-Jones Algorithm
– Knowledge- or rule-based methods
– Convolutional Neural Networks (CNN)
Learn more:https://www.techtarget.com/searchenterpriseai/definition/face-detection
Creating a unique digital representation (Faceprint) of the detected face.
Comparing the Faceprint with those stored in a system database.
Determining match accuracy, typically aiming for a score above 90% to confirm identity.
Learn more: https://www.kaspersky.com/resource-center/definitions/what-is-facial-recognition
Amazon Web Services (AWS) offers tools like Amazon Rekognition to simplify Face Recognition implementation, providing robust solutions for integrating advanced computer vision capabilities into applications.

Also Interesting: Adaptive Theme in iOS native
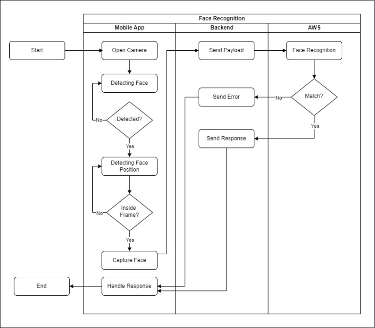
For implementing Face Detection in Flutter, we utilize the `google_ml_kit` package, which integrates Machine Learning features including Face Detection. This package allows you to:
Use Flutter’s Camera Preview feature in conjunction with the Face Detection package to identify faces in real-time.
Match detected faces with a frame to ensure accuracy and avoid processing multiple faces simultaneously.
Capture and send the image to a backend equipped with Amazon Rekognition for further Face Recognition, optimizing both local and server-side processing.
The implementation process is illustrated in the swimlane diagram below.

Learn more: https://pub.dev/packages/google_ml_kit
Also Interesting: How to: Create Private Package React Native
By incorporating Face Detection into your Flutter application, you enhance security, improve user experience, and optimize performance. This approach not only streamlines authentication but also ensures that only relevant data is processed, balancing efficiency with effective security measures.
If you need to implement Face Detection into your Flutter application, kindly speak to us, we will talk to help you out!
some other blog posts you might be interested in